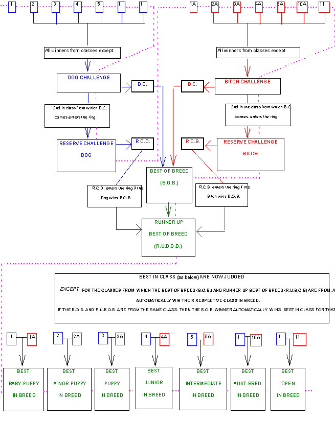
Judging of Breed

Back